麻豆三级片
返回旧版
麻豆三级片
麻豆三级片概况
麻豆三级片简介
现任领导
机构设置
学院徽标
学院吉祥物
规章制度
麻豆三级片新闻
麻豆三级片新闻
外事动态
麻豆三级片公告
麻豆三级片公告
师资力量
专业教师
学院教师
外教风采
人才培养
培养方案
知名校友
党群工作
党建工作
工会工作
共青团工作
教学科研
教学科研
招生就业
招生就业
就业桥
就业创业
合作办学
芬兰图尔库大学
白俄罗斯国立大学
俄罗斯南联邦大学
培养方案
培养方案
知名校友
培养方案
您所在位置:
麻豆三级片
>>
人才培养
>>
培养方案
>> 正文
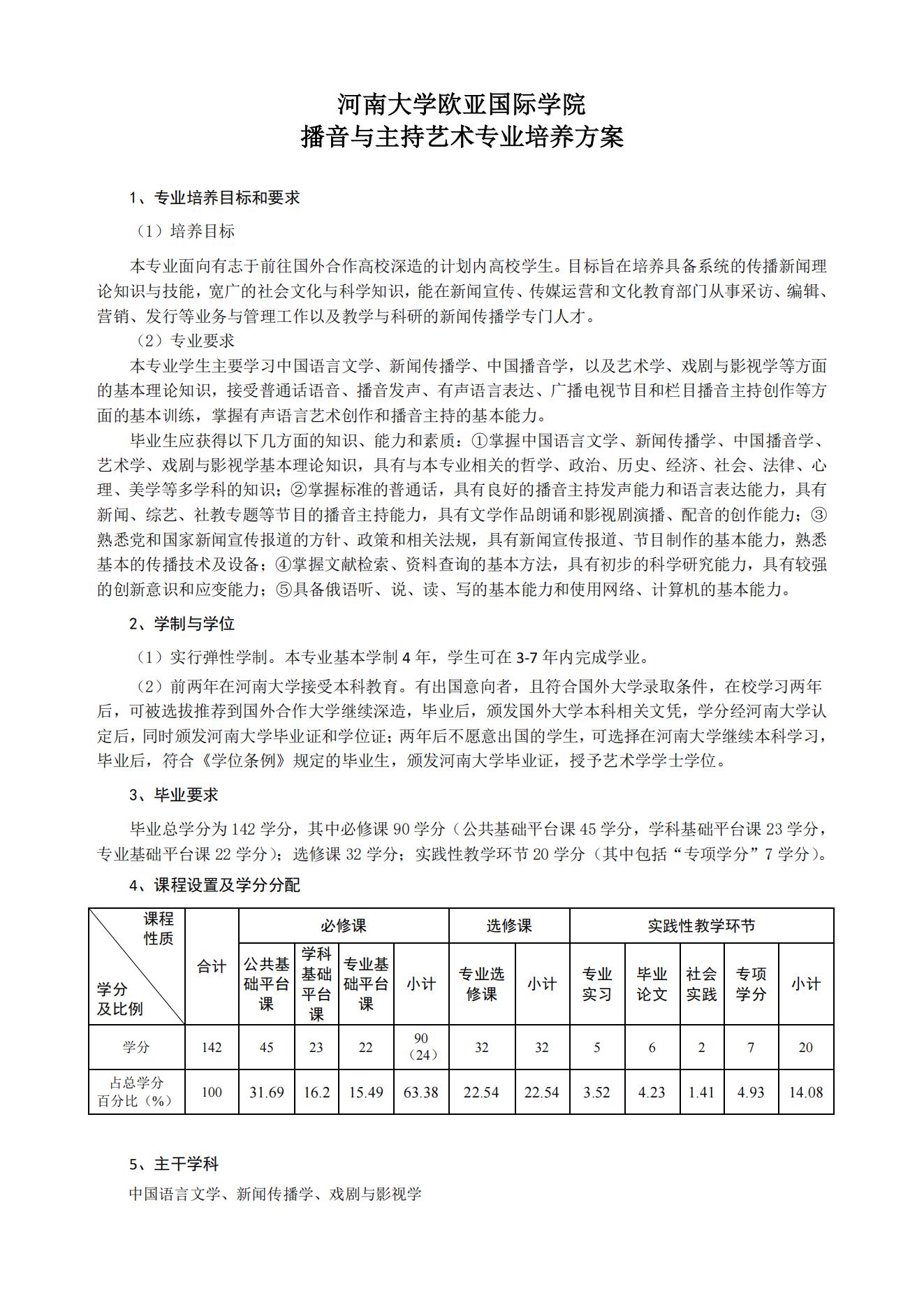
麻豆三级片 播音与主持艺术专业培养方案
作者:
发布日期:2023年06月27日 20:20
上一条:
麻豆三级片 土木工程专业培养方案
下一条:
麻豆三级片 俄语专业培养方案
版权所有:麻豆三级片 - 最新麻豆三级片在线看